Introduction
The exhibitions industry took a huge hit during the Covid-19 pandemic. Face to face shows were not possible, or not what they were once before. Due to this, Reed Exhibitions had to react and adapt fast.
Through the business globally, experiments were created and monitored to get best practice and learn quickly.
Within global technology it was important to design and build a more global solution that could then be utilised around the world. This would come in the form or online and hybrid shows.
We were paired up with the business unit MIDEM to create a digital experience that would support 3rd party applications as a way for Reed Exhibitions to be able to provide the best value to the user. These 3rd parties acted as the catalyst for the pilot.
The Digital Experience was based on:
- Grip 3rd party for Networking/matchmaking, Meetings, and conference/webinars, content
- Reelport 3rd party for Screening library
- AOL for Registration
- Atlas website for Marketing, account creation, visitors hub, and SSO to 3rd parties
Background – MIPTV Online +
Before we worked on the digital show product. The show MIPTV ran a digital event. They used the third party ‘on24.com’ to host the site and Reelport for some of the content. The participant directory from Reed was used as well.
A survey was run to gain feedback about how the event went:
- Almost all of the client who answered the survey used the MIPTV Online+ (78 client out of 90).
- MIPTV Online+ receives a negative NPS score from the client. On the lighter note, almost all of the 36% Passives were contented with the platform
- The sessions and its informative content are the main positive drivers for both Promoters and Passives. Some of the Promoters also mentioned that it was an excellent platform and that they had a great experience using it.
- To learn/ gain insights (60%) is the top objective of the client for visiting the platform. It is noteworthy that the platform was able to deliver great sessions/ learnings to the client, as both Promoters and Passives commends the available sessions in the platform.
- Exclusive Market Intelligence Sessions (55%) and Online database to search and contact other client, to view programs, etc. (46%) are the top content/ services used by the client.
- Networking interaction was lacking, need to be improved for next time (Midem goal)

Additionally I did an evaluation on the experience:
Email campaigns:
– No clear call to action
Password and login
– Confusing having the same credentials for several different logins that are not connected
Home page
– No hierarchy of information
– Clunky and cumbersome
– Difficult to navigate
Side bar
– Too much copy and messy
– Use a button rather than ‘CLICK HERE’ for better clarity
Discover
Goals
Support and run an Online only or Hybrid show:
- Strengthen brand positioning
- Engage and support the related industry in a time of need
- Support the marketplace
- Provide content
- Growing data/leads for 2021
- Covering some revenue for 2020
- Option for future shows to run a hybrid model (or fallback)
- 365 community, different models in future e.g. subscription
User journeys
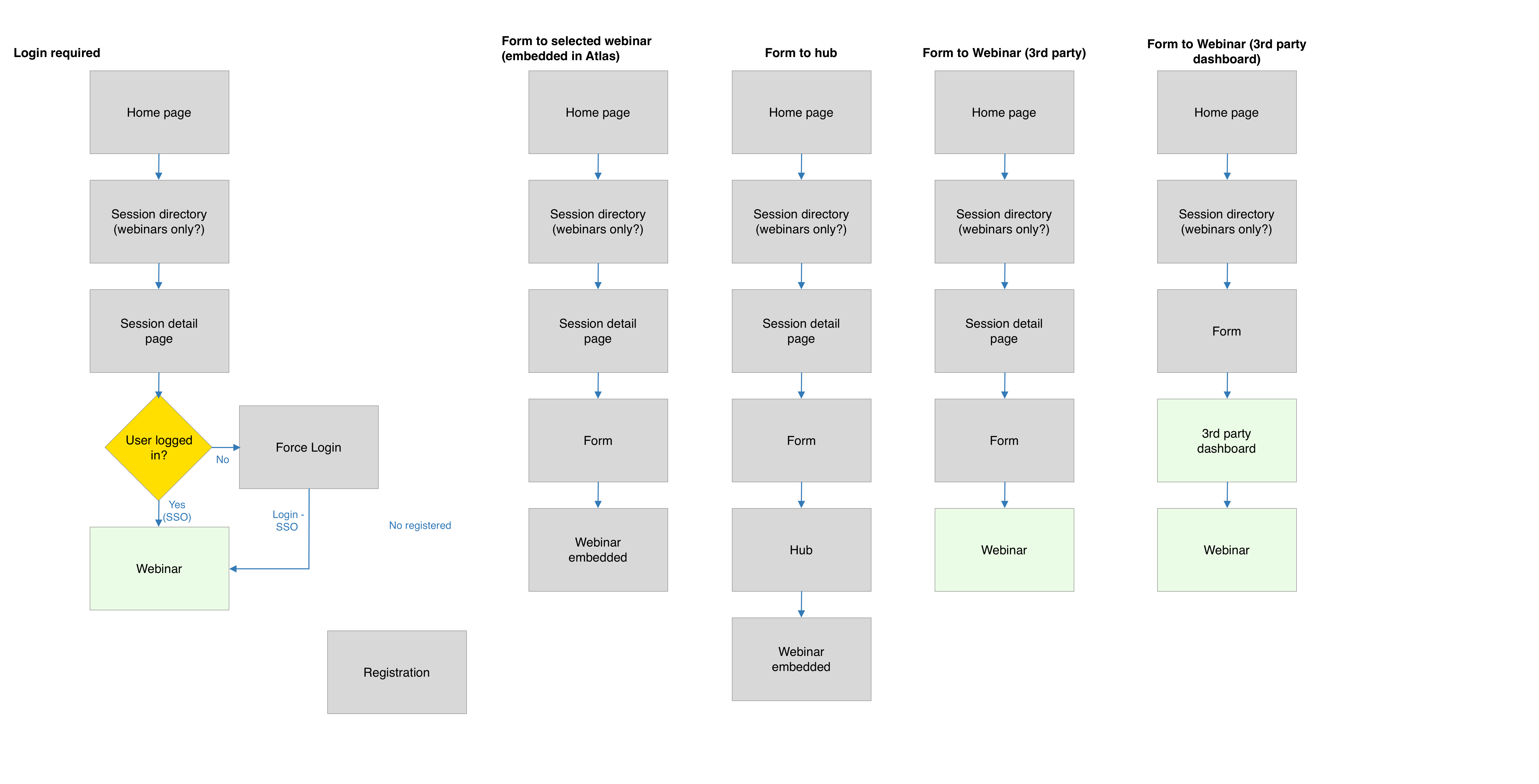
As design was going to be relatively low on this project my main activity was the user journeys. These were mapped out over various iterations as talking points to get the team and stakeholders aligned with the different pieces of a digital show. This would then in turn identify the possible pain points for the user, as well as address the issues from the findings of MIPTV.



Define
The definition phase delved into the idea of a ‘participant hub’ that would be the an area a user would have to login to in order to access. Here the user would have several options to explore the digital show as well as navigate to the ‘meat’ of the show as this would be hosted via a third party.
Wireframes

I began by breaking the content into three distinctive areas. The first being the digital show itself. This would be the way in order to access the show which would include networking, webinars, recommendations and more.
Secondly there would be other show content, in this circumstance this would be for Reelport, which was very specific for the show, as some participants would use this to view content that they may want to purchase. This was shown as ‘if applicable’ as looking at this solution would be something that may needed to be scaleable for other shows than just MIDEM.
The third area of content would be the ‘planning tools’ which are the bread and butter of Reed Exhibitions Atlas area which is the marketing site. This would be content such as the sessions directory, where users can go and see what is scheduled and it what they want to do to the event planner.




Develop
Using Adobe Experience Manager (the Reed Exhibitions CMS for configuring sites) I started to see what patterns and components existed that we could utilise for the solution. I played around and created a variety of solutions to walkthrough the team and the show team in order to start to nail down what we wanted and needed going forward.

Email design
The existing email template was the starting point. A few parts needed optimisation and some others were broken with major contrasting issues.

The design took a simplistic approach with the driving principle of reducing the content to make the call to action clear. The design narrowed the text width for better readability, provided a box for the logo to go into for better contrasting, a clear title that communicates the purpose and action required from the email with a a clear call to action to get the user to the right place and remove ambiguity.

The build took the design proposed and was used for the shows activation email which would be sent out once the participant directory went live to get the user to activate and setup their account. The logo on the template needed improvement for a later release due to the ‘stretching’ of some logos, one of the issues with supporting a global solution.

Deliver
UX Best practice
As part of the deliverables I put together a best practice guide for the show team to use in order to utilise the Adobe Experience Manager to the best of its ability. This was limited in cases but as a lean and first approach we had to do what we could for now, then focus on developing further later.



The results
Key participation figures for MIPCOM WEEK Online+ as of October 12:
- 6,000+ participating delegates
- 2,200+ buyers and commissioners
- 100 countries represented
- 800+ Virtual Exhibiting Companies
- 25 international pavilions
- 3,700+ programmes featured by virtual exhibiting companies
- 1,400+ programmes and projects presented in the MIPJunior Online Digital Screenings Library
- 230 total sessions, keynotes, screenings and showcases programmed
- 50 screenings and content showcases
- 200+ speakers and keynotes
Source: https://www.broadbandtvnews.com/2020/10/12/189083/ (Accessed on 14/10/2020)
Future
This short term solution set a lot of the ground work mostly for technology. This experiment would then supply data and insight for the next iteration. I was involved in creating a discussion guide and test for interviewing users after it had gone live. I however had moved onto a different team at that point and was not part of the next steps apart from handing over documentation and designs.
Other Reed Exhibitions projects