Team
Antony White (Senior UX Designer)
Jayden Campbell (Junior UX Designer)
Lorenzo Mariotto (UI Designer)
Lucy Cowley (UX Copywriter)
Time
3 months
Introduction
Brief
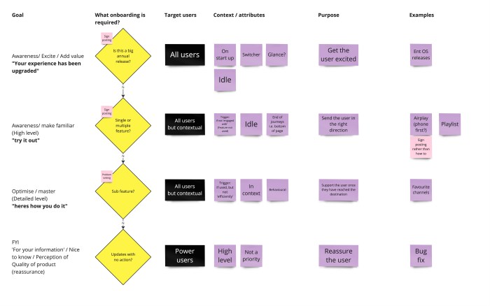
- To connect with customers after initial set up experience, enhacing the launch experience of new features
- Inform users about features available and how best to use
- Update on new features/ capabilities as they are released
- To create a set of templates which are applicable for new launched features

Vision statment
As an aggregator and a product that provides not just great television, but games, music and even fitness applications, Entertainment OS offers a huge variety of amazing experiences.
We have a wide variety of different types of users, from the new customer who just wants to sit back, relax and watch, to the power user who wants to know ever possible thing to do. Onboarding needs to be personal.
We need to offer onboarding at the right time and place to highlight and educate through an engaging and helpful experience.
We want our users to master, feel confident and be competent when using our products and service.
We need to leverage and do the heavy lifting for our users to reduce the amount of setting up.
Ability to also giving visibility and promote new features without being invasive as well as offer a place to access later on at the users own pace.
This will result in users being more confident and competent with using our products and increasing the value that we offer.
